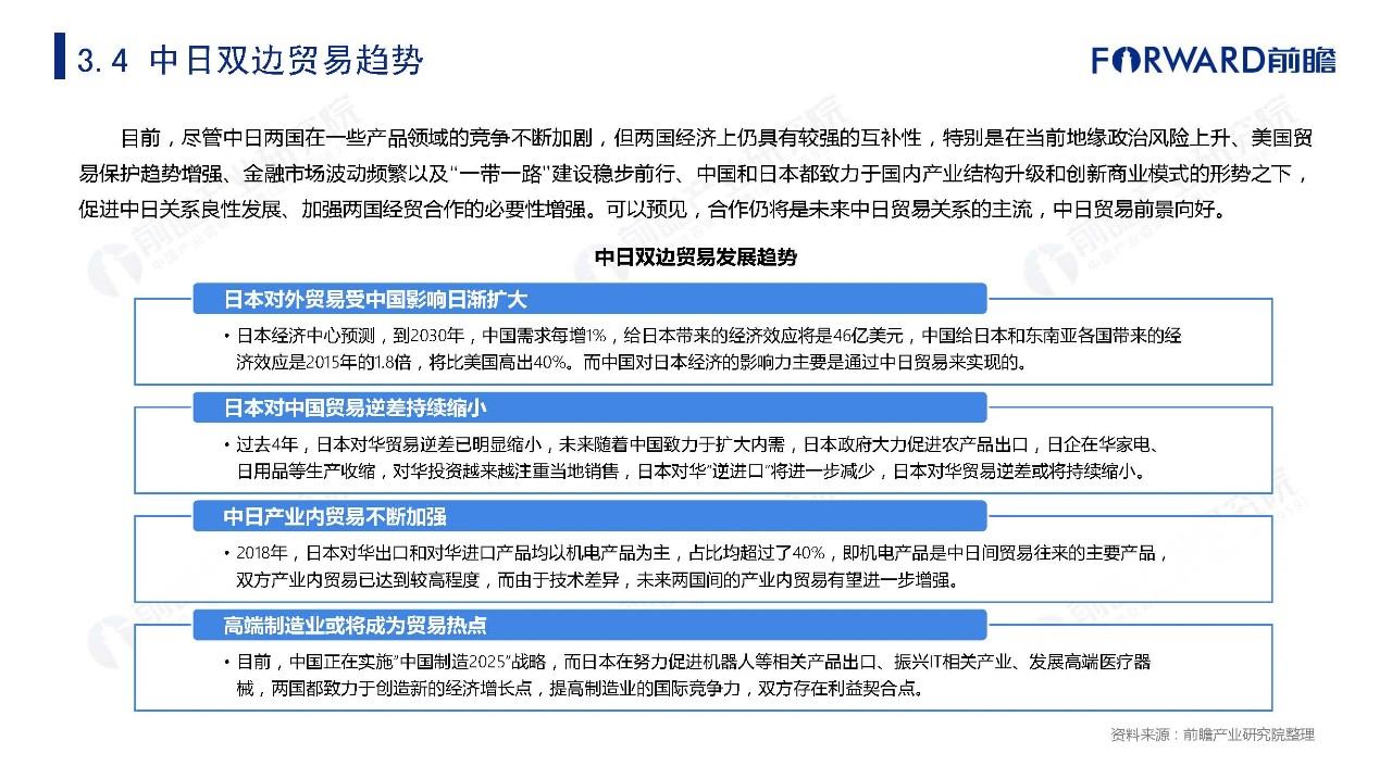
您现在的位置是:首页 > 要闻 2019年中国与亚洲主要国家和地区双边贸易深度解读报告(二) 来源:中国贸促会官微 发布日期:2019-07-22 字体: 【小】 【中】 【大】 前瞻产业研究院日前发布中外贸易专题––《2019年中国与亚洲主要国家和地区双边贸易深度解读报告》,对中国与亚洲主要国家和地区双边贸易展开深度分析与总结。 本篇为日本、韩国部分。 热门文章: 聚力专精特新 共筑产业未来—2026中国纺联春季联展【纺织专... [2026-02-05] 链接全球家纺商机,2026intertextile秋冬展展位... [2026-02-04] 数读2025 | 盘点全年中国纺织行业对外贸易表现 [2026-02-03] 以改革创新精神将社会工作各项决策部署落实到位--与会代表深入... [2026-01-28] 链接全球纺业,共启“十五五”新篇--2026年纺织贸促会邀您... [2026-01-27] 展会直通车